
10月05日讯 阿森纳官方发布伤情公告,厄德高左膝韧带负伤 ,退赛本期挪威国家队。
【阿森纳官方公告】
在周六战胜西汉姆联的赛事 上半场中,厄德高左膝内侧副韧带负伤 。目前,他已退赛挪威国家队,挪威即将对阵以色列和新西兰。
在国际赛事 日期间,英超免费高清直播厄德高将继续在练习 基地接受我方医疗队伍 的评估与治疗,目标是尽快重返赛场。
本轮英超阿森纳2-0西汉姆联,厄德高上半场第19分钟与对手膝对膝追尾,随后继续在场上坚守 了10分钟后被伤退离场。

厄德高负伤 瞬间
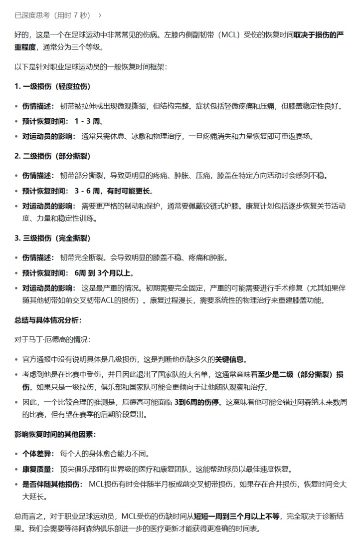
Deepseek对厄德高伤情的分析,预测他伤缺3-6周

